Cookiebeleid

Deze website maakt gebruik van cookies. Door de site te gebruiken, stemt u in met de opslag of toegang ervan volgens uw browserinstellingen.

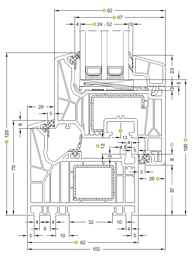
Schüco LivIng

PVC ramen, ook met HVL mogelijk

Het systeem Schüco LivIng zet een nieuwe standaard op het gebied van comfort, veiligheid, energiezuinigheid en design. De inbouwdiepte van 82 mm en warmte-isolatie in passiefbouw standaard zorgen ervoor dat voldoet aan alle vereisten van een modern, energiezuinig raam. De nieuwe afdichtingstechnologie biedt doeltreffende bescherming tegen tocht, vocht en lawaai gedurende de hele levensduur van het raam.

“Made in Germany”-kwaliteit en inbraakbestendig tot klasse RC2.

 

 

  • Warme passieframen

  • Uitstekende geluidsdemping

  • Bestendig en lekdicht

  • Rijk kleurenpalet

Schüco LivIng

Schüco LivIng - Een nieuwe generatie raamsystemen uit pvc

Het raamsysteem Schüco LivIng onderscheidt zich door eenvoud, efficiëntie en flexibele productie en montage, terwijl het tegelijkertijd aan de hoogste eisen op het gebied van comfort en veiligheid voldoet. Dankzij een 7-kamerontwerp en inbouwdiepte van 82 mm bieden de ramen uitstekende thermo-isolatie en zijn ze ideaal voor de passiefbouw.

Schüco LivIng beschikt over bestendige, lasbare EPDM-afdichtingen voor optimale sluiting en een elegant aanzicht.

Het systeem is ideaal voor zowel woningbouw als commerciële investeringen en zowel voor nieuwbouw als renovatie. De witte profielen hebben lichtgrijze afdichtingen terwijl gefolieerde ramen in donkerder kleuren zwarte afdichtingen hebben.

Warmtedoorgangscoëfficiënt Uw

Betreft een referentieraam van 1230 x 1480 mm met glas 4T/18ar/4/18ar/4T Ug=0,5 Multitech Black [48mm]

W/(m²K)

Waterdichtheid

tot 9A

9.5/10

Onze beoordeling

Schüco LivIng met HVL verbinding – klassieke uitstraling, perfect afgewerkte hoeken

Schüco LivIng is ook verkrijgbaar met HVL-verbinding (houtlook verbinding), waarbij de profielen in de hoeken onder een rehte hoek (90°) met elkaar verbonden worden – net zoals bij traditionele houten ramen. Het resultaat? Een tijdloos en verfijnd uiterlijk dat opvalt door zijn eenvoud en vakmanschap.

HVL combineert nauwkeurig frezen met moderne lastechniek “op overlap”, waardoor de hoekverbinding bijna onzichtbaar is en tegelijkertijd bijzonder sterk blijft.

Voordelen van de HVL-versie:

  • perfecte 90° hoekverbinding – geïnspireerd op houten kozijnen
  • geen zichtbare lasnaden in de hoeken
  • strakke en elegante afwerking van buitenaf
  • beschikbaar in een brede selectie kleuren en houtdecoren

De HVL-optie is ideaal voor wie meer verwacht van zijn ramen – niet alleen qua prestaties, maar ook qua uitstraling en detail.

Schüco LivIng met HVL – voor wie net dat beetje extra wil.

Soorten sierruiten

  • Silvit
  • Master point
  • Master carre
  • Kura
  • Kathedral
  • Delta mat
  • Flutes kleurloos
  • Crepi
  • Chinchilla
  • Delta kleurloos
  • Mirastar
  • Decormat
  • Stopsol clear
  • Stopsol bruin
  • Antisol grijs
  • Antisol groen
  • Antisol blauw
  • Antisol bruin
  • Stopsol groen

Klinken

  • Globe secustik

  • Globe standard

  • Globe met sleutel

  • Globe met knop

  • Raamgreep voor rolluiken

  • Toulon Secustik

  • Toulon met sleutel

  • Toulon met knop

Afstandhouders

  • Warm edge wit RAL 9016

  • Warm edge bruin RAL 8003

  • Warm edge bruin RAL 8016

  • Warm edge zwart

  • Warm edge grijs RAL 7035

  • Warm edge grijs RAL 7040

  • Aluminium kozijn

Technische informatie

Technische tekeningen

Bestanden om te downloaden

Technische tekeningen